白酒模板
首页
|
走进今朝
公司简介
企业视频
董事长致辞
公司荣誉
公司文化
工厂展示
|
品牌产品
国标系列
看今朝系列
今朝系列
酱酒系列
经典系列
小封坛系列
喜宴系列
原酒系列
品鉴系列
封坛窖藏酒(专家签名)
|
新闻资讯
企业新闻
媒体聚焦
新闻专题
企业公告
|
酒博物馆
酒博馆简介
博物馆藏品
在线留言
|
人力资源
|
联系我们
搜索
热门搜索
青花瓷
原浆
浓香
当前位置:
首页
>
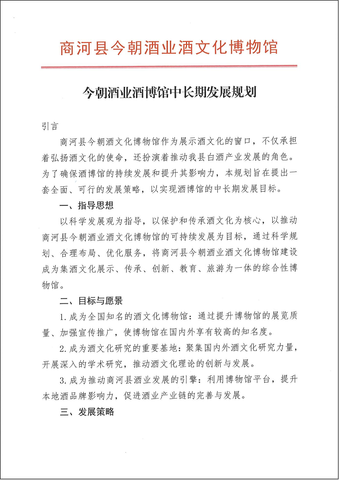
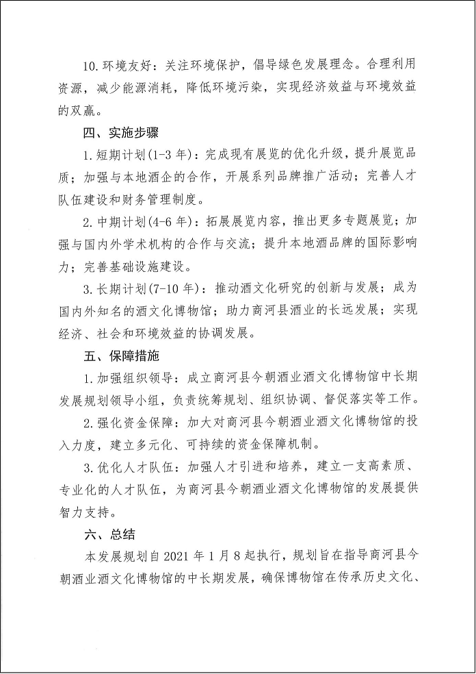
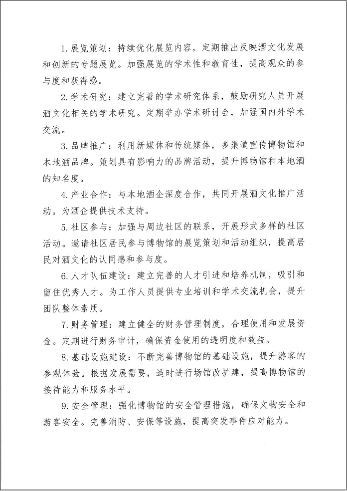
中长期发展规划
企业新闻
媒体聚焦
新闻专题
企业公告
中长期发展规划
2024-05-07 16:41
关于今朝
公司简介
董事长致辞
公司荣誉
公司文化
工厂展示
企业视频
品牌产品
国标系列 今朝系列 经典系列 喜宴系列 品鉴系列 看今朝系列
酱酒系列
小封坛系列
原酒系列
封坛窖藏酒(专家签名)
新闻资讯
企业新闻
媒体聚焦
新闻专题
企业公告
酒博物馆
酒博馆简介
博物馆藏品
联系我们
地址:济南市商河县城区产业园新兴街56号
座机:0531-84881929(行政)
0531-84880051 ( 营销 )
0531-84861903( 供应 )
0531-84861901( 文化 )
0531-84878919( 人力资源 )
传 真 :0531-84881929
网 址 : www.jinzhaojiu.com
E-mail : jinzhaojiuye@163.com